2017年3月13日,国际知名学术期刊Nature Communications报道了复旦大学生命科学学院胡薇教授领衔的复旦大学和中国CDC寄生虫病所联合研究团队的最新研究成果:绘制了日本血吸虫从合抱至性成熟产卵过程的动态表达谱,解析了整个发育过程的基因表达特征和分子事件,发现了雌虫与雄虫在合抱后的发育过程中功能分化明显,到成熟阶段达到完美的功能互补。鉴定了调控雄虫合抱的芳香族氨基酸脱羧酶(Sj AADC)及控制雌虫生殖系统发育的G蛋白偶联受体(SjRL-GPCR),指出血吸虫的生殖发育调控可能与昆虫的激素调节模式类似。
血吸虫病是一种重要的人畜共患寄生虫病,流行于76个国家和地区,超过2亿人受感染。虫卵是血吸虫致病与传播的主要因素。然而,作为吸虫纲中唯一雌雄异体的种类,血吸虫的生殖发育方式非常特殊:其雌虫须与雄虫合抱后才能启动生殖发育至成熟产卵。了解和揭示血吸虫生殖系统发育成熟产卵的分子机制,不仅可以从分子水平认识血吸虫这种特殊的有性生殖发育方式,也可以为开发抗血吸虫病疫苗和药物靶点提供分子信息,对于丰富有性生殖发育理论认知以及控制血吸虫病均具有重要意义。虽然全世界血吸虫生殖发育领域的相关研究已经开展了数十年,但目前对其机理并不清楚。
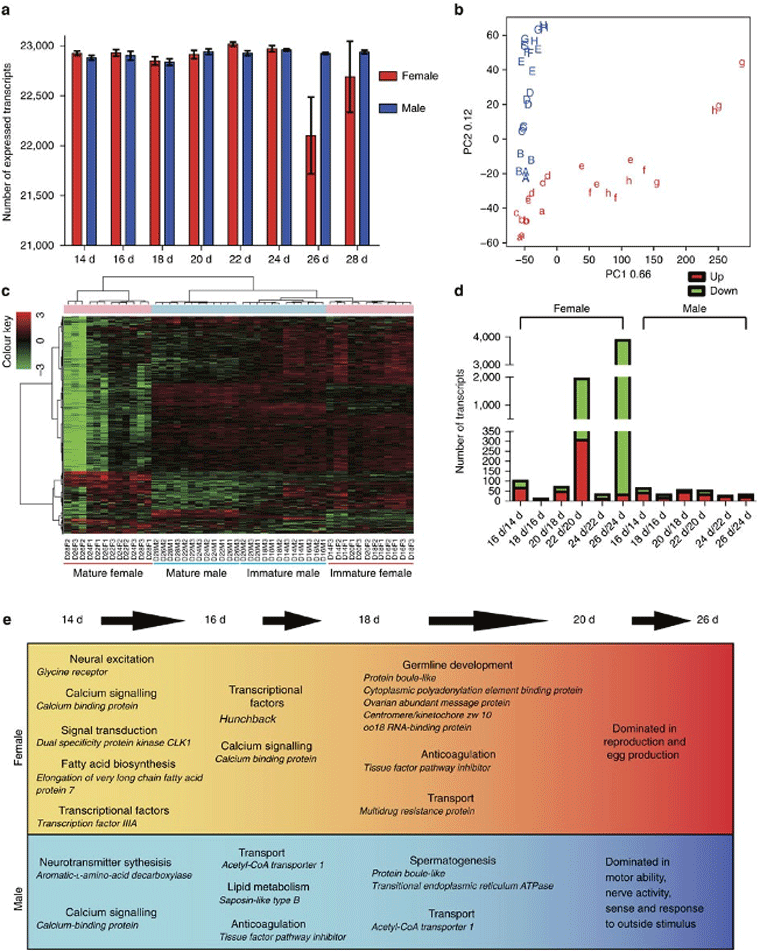
胡薇教授课题组通过RNA测序技术分别获取了日本血吸虫雌虫和雄虫在性成熟过程中的不同时间点的基因表达谱,展示了4,561条新的血吸虫转录本。如图1所示,日本血吸虫的雌虫和雄虫在合抱前与合抱早期基因表达谱非常相近,随后差异越来越大;在整个性成熟过程中,雌虫表达谱变化剧烈,无论是表达变化的基因数量还是变化程度均远远高于雄虫。而且,雌虫的表达基因在合抱后第4-6天之间,超过四分之三的基因表达下调。具体的功能分析显示,雌雄虫持续高表达基因及发育过程中上、下调的基因功能显示,两种性别的血吸虫功能分化明显:雌虫合抱后一直朝生殖器官发育及具备强大产卵能力的方向特化,其他与运动、应激反应等能力退化,而这正好是雄虫在发育过程中逐渐强化的功能;说明雌雄虫的功能在成熟后期实现了完美的互补,俨然发展为一个紧密依存的“产卵共生体”,即:雌虫成为产卵机器,雄虫则努力让自己变得更“强壮”,为雌虫产卵提供庇护。基因表达模式分析还显示,性成熟过程丰富的基因表达谱变化模式,提示其具有复杂的调控机制。根据发掘与雌虫卵黄腺发育程度和合抱比例一致的基因表达模式,发现了一批与其生殖发育高度相关基因,这些基因只有少数有明确的功能注释,大部分为新的血吸虫特异功能基因,是潜在抗血吸虫药物和疫苗新靶点。

图1.日本血吸虫在小鼠体内14-28天雌雄虫的动态转录谱
从这些生殖发育相关基因中,课题组通过原位杂交及RNAi等验证了雌雄合抱相关的芳香族氨基酸脱羧酶(SjAADC)和雌虫卵黄腺发育先关的G蛋白偶联受体(SjRL-GPCR)。特别是,该受体基因与昆虫的咽侧体抑制素受体具有一定的序列相似性,且血吸虫中已报道含有与昆虫类似的咽侧体抑制素及蜕皮素,本研究发现昆虫的保幼激素和蜕皮素会导致血吸虫雌虫生殖系统的明显损伤,因此提出新的假说:血吸虫生殖发育的调控模式可能与昆虫的激素调节模式类似。

图2.SjRL-GPCR是调控雌虫生殖发育的重要基因
本研究由复旦大学遗传工程国家重点实验室、遗传与发育协同创新中心胡薇教授课题组、石乐明教授课题组和中国CDC寄生虫病所的研究人员合作完成,生命学院2011级博士生王吉鹏和郁颖博士后为本文的共同第一作者,胡薇教授为本文的通讯作者。该项目获得了国家自然科学基金委的资助。